您现在的位置: 首页 > 政策法规

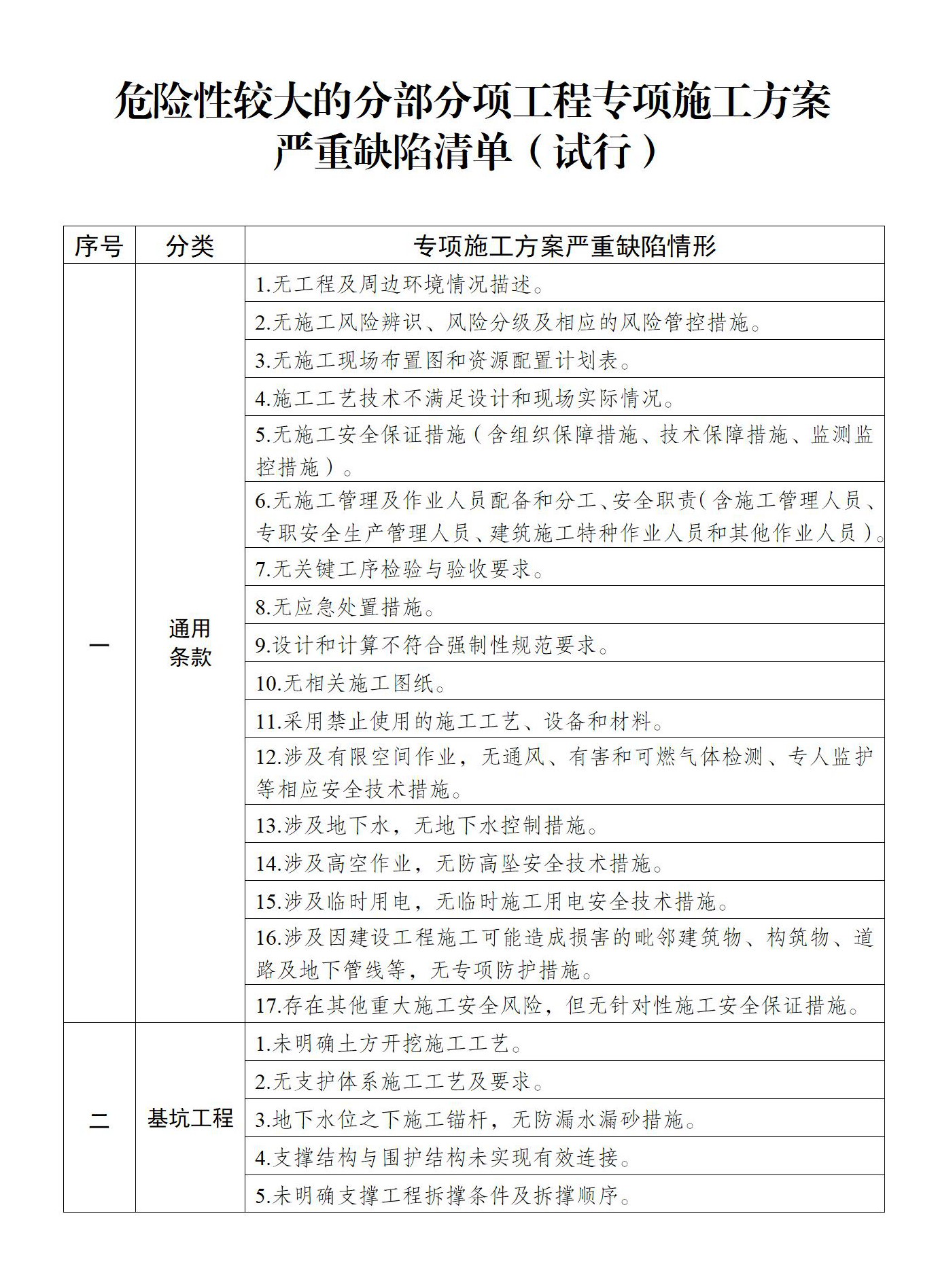
住房城乡建设部办公厅关于印发《危险性较大的分部分项工程专项施工方案严重缺陷清单(试行)》的通知

发布时间:2025-01-26 浏览:

建办质〔202463

 

各省、自治区住房城乡建设厅,直辖市住房城乡建设(管)委,北京市城市管理委,上海市交通委,新疆生产建设兵团住房城乡建设局,山东省交通运输厅:

为进一步提高危险性较大的分部分项工程专项施工方案编制质量,有效防范生产安全事故发生,结合施工安全实际,我部制定了《危险性较大的分部分项工程专项施工方案严重缺陷清单(试行)》。现印发给你们,请督促房屋市政工程各方责任主体严格执行,从源头提升建筑施工本质安全水平。

 

 

住房城乡建设部办公厅

20241225